
点击上方[国际人力资源技术大会]可快速关注

作者:戴维·尤里奇
HR专业人员要建立高绩效组织,就需要定义、诊断,进而构建出企业所需要的组织能力。HR成为组织能力的构建者是至关重要的,因为组织能力不依赖于单个领导者而存在,而且能成为持久的组织特征。

“组织能力的构建者”
胜任力的构成要素
要素二:保持战略、文化、实践和行为协同一致
很多有抱负的HR专业人员正努力工作,期望能为企业的发展贡献价值,力图使自己的工作与业务目标保持一致。
然而,在我们的研究中,我们发现要使业务环境、战略、能力、HR实践、个体行为、衡量指标这几个方面都保持良好的一致性,说起来容易做起来难。
经过多年的尝试与实践,我们总结了实现这一目标的七步法,HR专业人员可以遵循这一方法来实现战略一致性。
该方法的核心在于如何定义“能力”,具体的七个步骤如表5所示,它可作为HR专业人员创建HR战略一致性的通用模式。当然,可以根据实际情况将一些细节内容也包括进来。

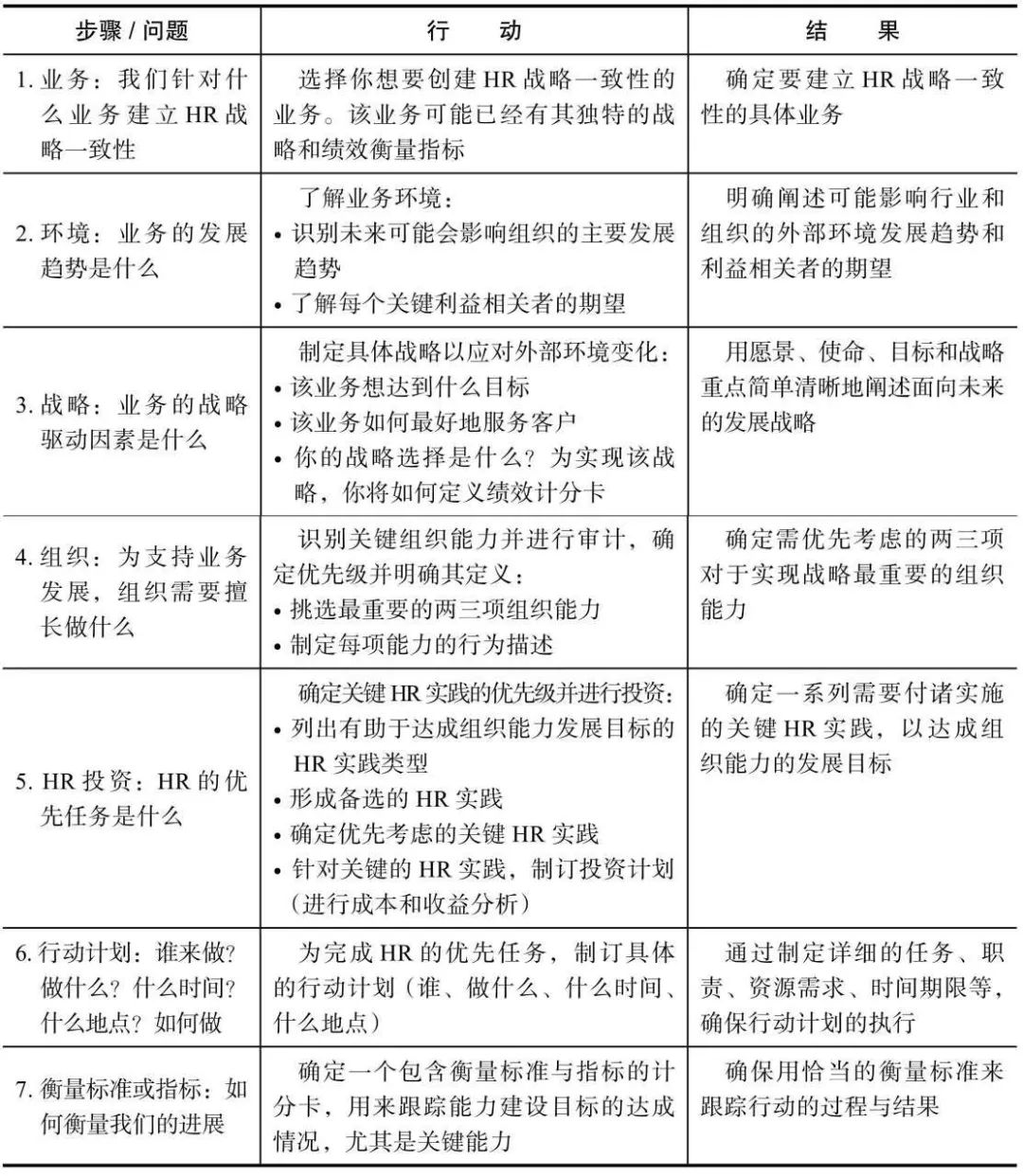
表5:保持战略、文化、HR实践与行为协同一致的七步法
当HR专业人员使用表55提供的七个步骤来组织他们的管理团队进行此项工作时,一定要引导管理团队进行开诚布公的交流,确保能讨论出每个步骤的结果。
这通常需要召开一个1~2天的研讨会,会上业务部门管理者与HR专业人员将进行充分讨论以在业务环境与管理行动之间建立起清晰的连接。
同样重要的是,要循序渐进,不要跳过前面的步骤直接讨论HR的优先任务。我们的研究与经验表明,让管理团队认识到“能力”的重要性是这个方法的关键。

我们已经在几百个管理团队中应用过这一方法,并总结了一些行之有效的技巧。
1.业务:我们针对什么业务建立HR战略一致性?
· 明确业务战略与结构:针对的业务是单一实体、控股企业,还是多元化经营的企业?
· 使管理团队对业务的发展现状及未来发展方向形成一致看法。
2.环境:业务的发展趋势是什么?
· 邀请那些擅长预测未来趋势的行业专家参与讨论、阅读他们发表的相关文章或向他们请教。
· 根据这些发展趋势发生的概率及其对业务的影响程度,确定它们的优先级。
· 考虑这些发展趋势可能导致的其他结果。
3.战略:业务的战略驱动因素是什么?
· 请管理团队的每位成员“用20个或更少的词语来描述我们的业务发展方向”,以进一步澄清发展愿景,并达成共识。
· 基于上述业务发展方向,确定产品、客户、财务、运营和组织等方面的关键策略。

4.组织:为支持业务发展,组织需要擅长做什么?
· 与公司的高层领导者一起进行组织机能审计,请高层领导者思考组织需要擅长做什么,以及如何获得外界认可。
· 同时从公司外部关键客户和投资者那里收集信息。
· 优先考虑最重要的两三项组织能力,并进行相应的行为描述。
5.HR投资:HR的优先任务是什么?
· 运用一些方法确定HR实践的优先级。例如,可根据影响力(由低到高)和实施难度(同样由低到高),绘制HR关键任务的宫格图,这样你就能发现哪些措施最值得关注。
· 请管理团队的每位成员将总分100分分配给备选的HR优先任务。
· 汇总大家的评分结果,找出最优先的HR任务。

6.行动计划:谁来做?做什么?什么时间?什么地点?如何做?
· 确保每位员工都认识到:战略性HR工作将如何影响到他们的工作行为。要求每位员工都非常清楚哪些工作将会停止,哪些工作将要开始,哪些工作可以继续。
· 对于优先级高的HR关键任务,应当明确责任、工作成果和时间期限。
7.衡量标准或指标:如何衡量我们的进展?
· 询问管理团队:如果这些HR优先任务得以实施,他们期望看到更多的是什么,期望看到更少的是什么?将他们的陈述转变为衡量的标准。
· 请管理团队的所有成员公开宣布他们将采取的行动,以及他们的行动成果将被如何衡量。
· 跟踪并公布关键指标完成情况,以确定后续跟进措施并落实责任。能够推动战略一致性流程的HR专业人员,应该已经具备了“构建组织能力”的能力,因为这些期望的组织能力正是战略HR流程的关键。
要素三:创建有意义的工作环境

在这次研究中,我们发现,“创建有意义的工作环境”也是能够成为组织能力的构建者的一个独特因素,这既让我们感到意外,又觉得在情理之中。
在HR领域,这是一个比较新的话题,但与之相关的概念在个人心理学以及营销学的相关文献中却很普遍。
在表7中,我们展示了从心理学的角度使工作具有意义的驱动因素,思想领袖如宾夕法尼亚大学的马丁·塞利格曼(Marlin Seligman)认为,持久的幸福感来自发现某项活动的意义,而不是仅仅执行某项活动。

与此类似,营销领域的思想领袖菲利普·科特勒(Philip Kotler)认为营销应当向价值驱动型转变,营销的最终目的是让世界变得更美好。
表6将他们在建立员工连接方面的观点进行了对比。
在表7中,我们总结了一些思想领袖的相关研究成果,他们在加强员工参与时,关注的不只是一些常规的影响因素,而是关注那些使工作变得有意义的一系列驱动因素,如幸福、快乐、魔劲(mojo)以及工作动机。

表6:建立员工连接的三类观点对比——“意义”的广泛所在

表7:工作意义的驱动因素
由此可以清楚地看出,如今,世界上各个国家的人们都想要从工作中得到更多,而不仅仅是工作本身,人们是为了一定的目的而工作。
因此,那些想要构建可持续组织能力的HR专业人员,需要帮助所有员工找到工作的个人意义。
为了将创建工作意义变成HR专业人员的一项专业能力,我们建议HR专业人员使用表8来评价组织目前的“工作意义富足度”。
一旦确定了工作意义的参照标准,就可以通过以下活动来提升它:

表8:组织的工作意义富足度评价
· 帮助员工确定身份认同:他们期望如何被外界认知,并且将这种对个人的认知与对公司的认知联系起来。
· 用激动人心的术语清楚地陈述组织的雄心壮志,以确立一个吸引人的发展远景。
· 帮助员工在工作中建立积极的人际关系,例如,关注他们共同的兴趣、管理冲突以及鼓励协作。
· 通过分享信息、信息透明化以及设置清晰的标准来创建积极的工作环境。
· 围绕“做什么、在哪里做以及如何做”来适度提升工作挑战性。
· 帮助人们从成功和失败中学习。
· 鼓励人们乐于工作并从中寻找乐趣。
HR专业人员可以围绕以上问题和业务领导者进行交流,并辅导他们成为工作意义的创建者。他们也可以根据这些标准来设计和开展HR工作,并将这些创建有意义的工作的做法进行推广。

当你完成表8的评价后,想想你所在组织的具体情况。如果是一家小型企业,可以对整个企业进行评价;如果是一家大企业,可以拿其中一个事业部、工厂、大区或其他的组织单元作为评价对象。
· 如果你的得分在85~105分,那么你正处在一个有意义的工作环境中,享受它,并尽量保持这种环境。
· 如果你的得分在70~84分,那么你正处于一个比较有意义的工作环境中。找出得分较低的问题,并进行改善。
· 如果你的得分在55~69分,那么你正离有意义的工作环境越来越远。
· 如果你的得分低于54分,那么你所在的组织在现阶段几乎不可能达到有意义工作环境的要求。如果你还决定继续留在该组织,建议你找出一两个可以提高的领域。记住,不要试图在同一时间做所有的事情。

总结:建立高绩效的组织将有助于战略和业务上的成功。
从组织能力的角度来建立高绩效的组织,需要HR专业人员从以下几个方面入手:
对组织能力的现状进行审计,保持战略、组织能力以及个体行为的协同一致,以及创建有意义的工作环境。
作为组织能力的构建者,HR专业人员需要清晰地认识到整体与局部相比的重要之处,并建立能持久存在且不依赖于个别领导者的组织特征。
这样的话,当你进入一个组织时,你所感受到的氛围就不是随意性的,而是经过深思熟虑、运用了上述方法所产生的结果。
文章来源:华夏基石管理评论
END
